にしてつグループ
~秋のあさくらで電車旅&サイクリングしませんか~
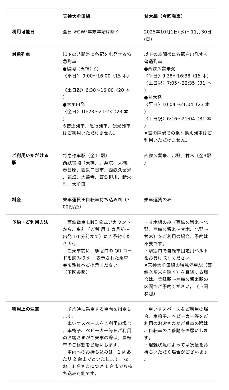
西日本鉄道(株)は、2025年10月1日(水)から11月30日(日)までの期間限定で、天神大牟田線で実施している「サイクルトレイン」を甘木線にも拡大いたします。
「サイクルトレイン」は、天神大牟田線の特急停車駅から自転車をそのまま電車内に持ち込めるサービスで、2022年3月に本格運用を開始しました。2023年には、大手民鉄として初めて都市部本線の営業列車でサイクルトレインを実施し、スマホアプリを活用した予約・自転車台数管理・決済システムの導入などを評価いただき、国土交通省の『自転車活用推進功績者表彰』を受賞しております。
今回サイクルトレインを拡大する甘木線沿線は、甘木駅から秋月にかけてサイクリングルート「AKIZUKI History Ride」が延びるほか、北野駅近くには「コスモス街道」と呼ばれる約2.5kmの堤防など、秋のサイクリングを楽しめるスポットが盛りだくさんです。
甘木線サイクルトレインをご利用いただける駅は西鉄久留米、北野、甘木の3駅です。対象3駅間のご利用の場合は自転車持ち込み料・ご予約は不要で、お気軽にご利用いただけますので、この機会にあさくらの秋の電車旅とサイクリングをお楽しみください。当社では、本取り組みを通して沿線地域の活性化を図るとともに、サイクルツーリズムの推進による、新たな移動需要の創出を目指してまいります。



<例>

<予約のイメージ> ※甘木線のみご利用の場合は、予約はご不要です。

<乗車のイメージ>

企業プレスリリース詳細へ
PR TIMESトップへ
~秋のあさくらで電車旅&サイクリングしませんか~
西日本鉄道(株)は、2025年10月1日(水)から11月30日(日)までの期間限定で、天神大牟田線で実施している「サイクルトレイン」を甘木線にも拡大いたします。
「サイクルトレイン」は、天神大牟田線の特急停車駅から自転車をそのまま電車内に持ち込めるサービスで、2022年3月に本格運用を開始しました。2023年には、大手民鉄として初めて都市部本線の営業列車でサイクルトレインを実施し、スマホアプリを活用した予約・自転車台数管理・決済システムの導入などを評価いただき、国土交通省の『自転車活用推進功績者表彰』を受賞しております。
今回サイクルトレインを拡大する甘木線沿線は、甘木駅から秋月にかけてサイクリングルート「AKIZUKI History Ride」が延びるほか、北野駅近くには「コスモス街道」と呼ばれる約2.5kmの堤防など、秋のサイクリングを楽しめるスポットが盛りだくさんです。
甘木線サイクルトレインをご利用いただける駅は西鉄久留米、北野、甘木の3駅です。対象3駅間のご利用の場合は自転車持ち込み料・ご予約は不要で、お気軽にご利用いただけますので、この機会にあさくらの秋の電車旅とサイクリングをお楽しみください。当社では、本取り組みを通して沿線地域の活性化を図るとともに、サイクルツーリズムの推進による、新たな移動需要の創出を目指してまいります。



<例>

<予約のイメージ> ※甘木線のみご利用の場合は、予約はご不要です。

<乗車のイメージ>

企業プレスリリース詳細へ
PR TIMESトップへ
この記事はいかがでしたか?
リアクションで支援しよう














